登录
|
退出
注册
长春市政府信息公开专栏
>>
市社保局
>> 政府信息公开制度
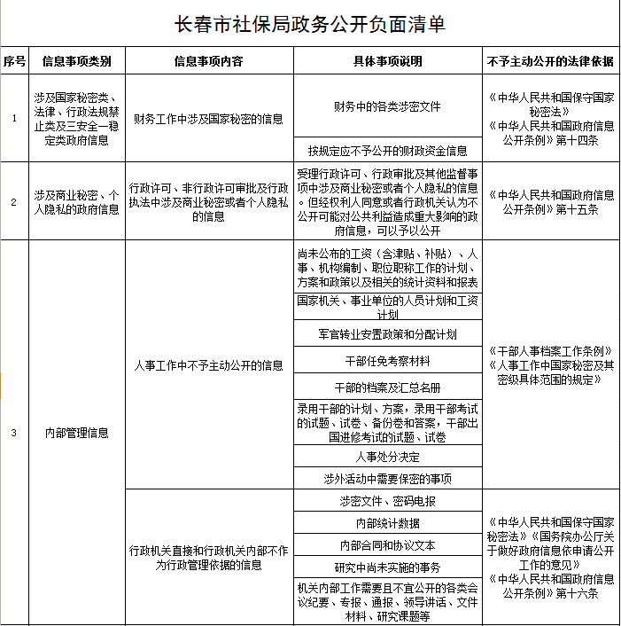
长春市社保局政务公开负面清单