| 索 引 号: | 11220381MB18747975/2026-00559 |
| 分 类: | 行政许可和办事服务办理结果 ; 公告 |
| 发文机关: | 长春市生态环境局公主岭市分局 |
| 成文日期: | 2026年01月19日 |
| 标 题: | 长春市生态环境局公主岭市分局关于精诚工科汽车零部件(长春)有限公司红旗P201焊接夹具建设项目环境影响报告表环境影响评价文件拟进行审查的公示 |
| 发文字号: | 无 |
| 发布日期: | 2026年01月19日 |
| 索引号: | 11220381MB18747975/2026-00559 | 分 类: | 行政许可和办事服务办理结果 ; 公告 |
| 发文机关: | 长春市生态环境局公主岭市分局 | 成文日期: | 2026年01月19日 |
| 标 题: | 长春市生态环境局公主岭市分局关于精诚工科汽车零部件(长春)有限公司红旗P201焊接夹具建设项目环境影响报告表环境影响评价文件拟进行审查的公示 | ||
| 发文字号: | 无 | 发布日期: | 2026年01月19日 |
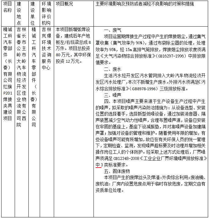
根据建设项目环境影响评价审批程序的有关规定,我局拟对精诚工科汽车零部件(长春)有限公司红旗P201焊接夹具建设项目环境影响报告表进行审查。为保证审查工作的严肃性和公正性,现将拟审查的环境影响评价文件基本情况予以公示,公示期为2天。
听证权利告知:依据《中华人民共和国行政许可法》,自公示起2天内申请人、利害关系人可提出听证申请。
联系电话:0431-76294720(行政审批办公室)
通讯地址:公主岭市政务大厅五楼生态环境局
邮 编:136100
