| 索 引 号: | 11220100MB0T683788/2018-06284 |
| 分 类: | 双随机一公开 ; 其他 |
| 发文机关: | 市场监管局长春新区分局 |
| 成文日期: | 2018年06月20日 |
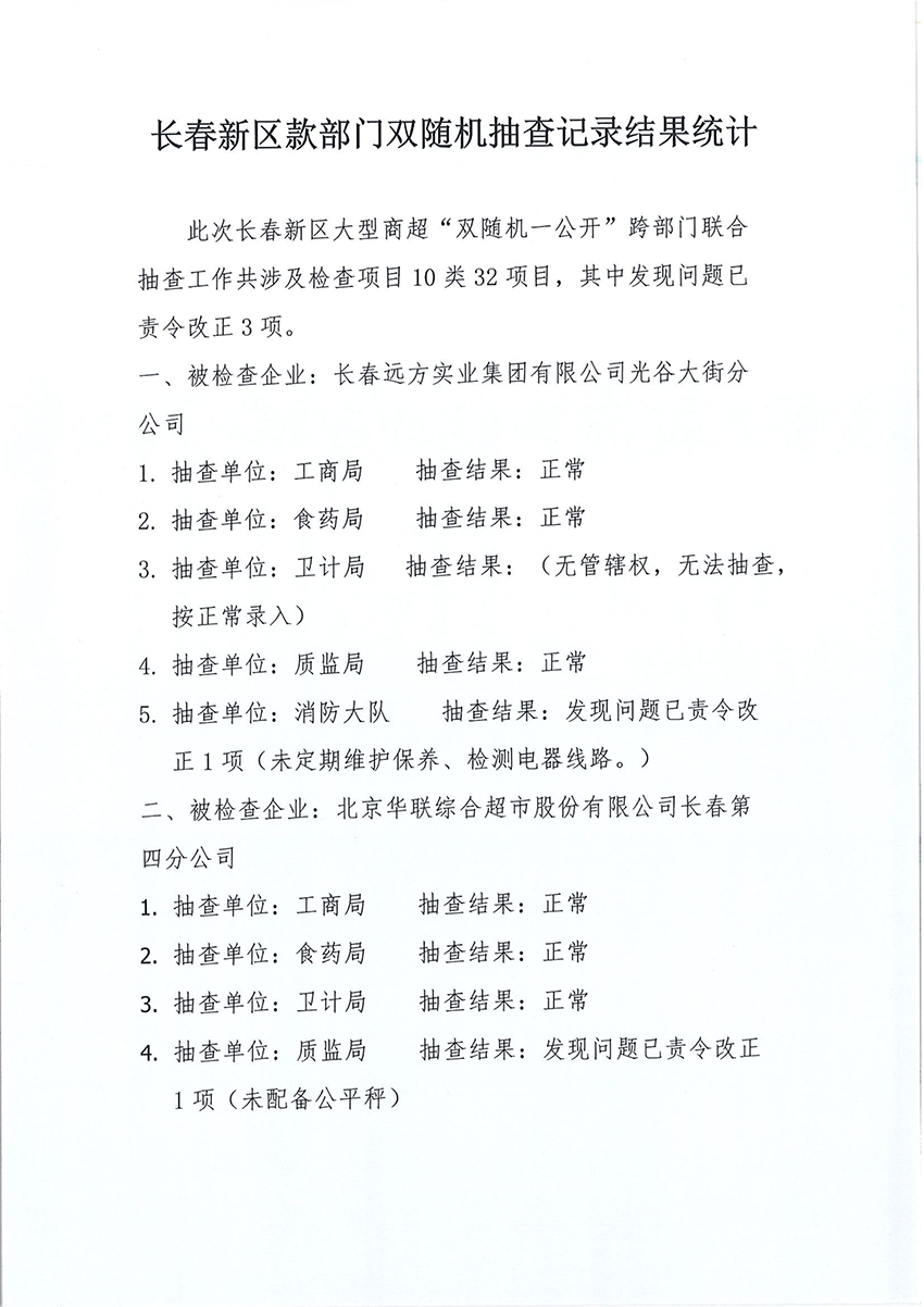
| 标 题: | 长春新区款部门双随机抽查记录结果统计 |
| 发文字号: | 无 |
| 发布日期: | 2018年06月20日 |
| 索 引 号: | 11220100MB0T683788/2018-06284 | 分 类: | 双随机一公开 ; 其他 |
| 发文机关: | 市场监管局长春新区分局 | 成文日期: | 2018年06月20日 |
| 标 题: | 长春新区款部门双随机抽查记录结果统计 | ||
| 发文字号: | 无 | 发布日期: | 2018年06月20日 |