| 索 引 号: | 11220100MB0T683788/2018-06257 |
| 分 类: | 食品药品监督 ; 其他 |
| 发文机关: | 市场监管分局 |
| 成文日期: | 2018年05月25日 |
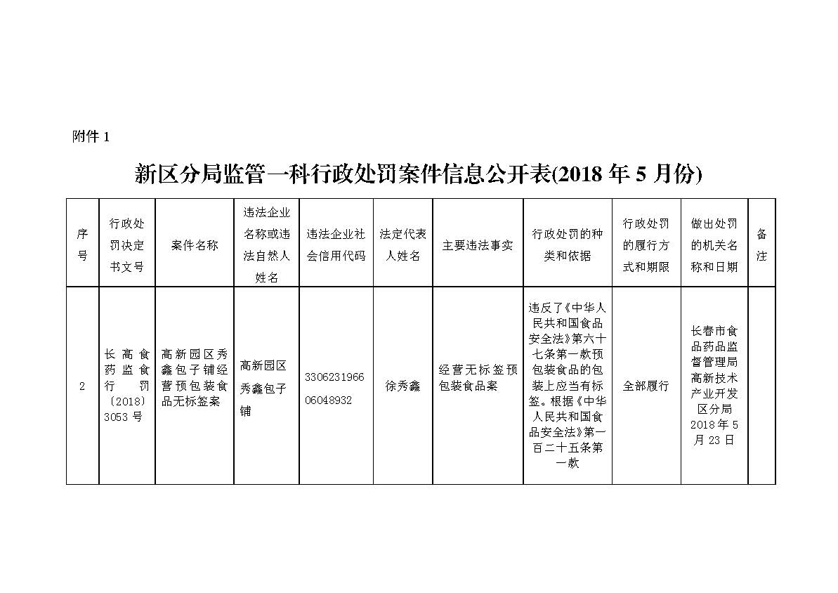
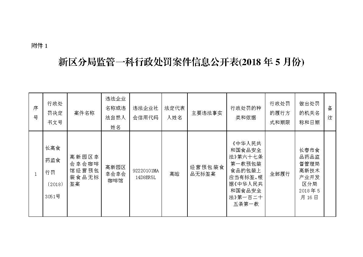
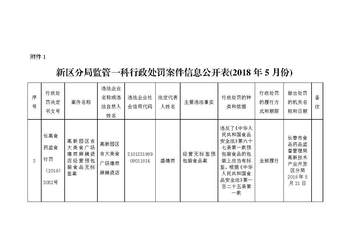
| 标 题: | 食药监新区分局监管一科行政处罚案件信息公开表(2018年5月份) |
| 发文字号: | 无 |
| 发布日期: | 2018年05月25日 |
| 索 引 号: | 11220100MB0T683788/2018-06257 | 分 类: | 食品药品监督 ; 其他 |
| 发文机关: | 市场监管分局 | 成文日期: | 2018年05月25日 |
| 标 题: | 食药监新区分局监管一科行政处罚案件信息公开表(2018年5月份) | ||
| 发文字号: | 无 | 发布日期: | 2018年05月25日 |